02/04/2017
La neuroeducación es un campo interdisciplinario que integra los conocimientos de la neurociencia, la psicología y la pedagogía para comprender cómo aprende el cerebro y cómo podemos optimizar los procesos educativos. Se aleja de la simple memorización y se centra en la comprensión profunda, la motivación y el desarrollo integral del estudiante. Este artículo explora la neuroeducación, sus principios, su relación con la neurociencia y cómo se traduce en estrategias prácticas para el aula.
Neurociencia vs. Neuroeducación: La Diferencia Clave
Si bien ambas disciplinas estudian el cerebro, la neurociencia se enfoca en el estudio biológico del sistema nervioso, investigando su estructura, función y mecanismos. La neuroeducación, por su parte, aplica estos conocimientos neurocientíficos al ámbito educativo, buscando mejorar las estrategias de enseñanza y aprendizaje.
El Cerebro y el Aprendizaje: Un Enfoque Neurocientífico
El aprendizaje no es un proceso pasivo, sino una compleja interacción entre diferentes partes del cerebro. La neurociencia ha revelado la importancia de:
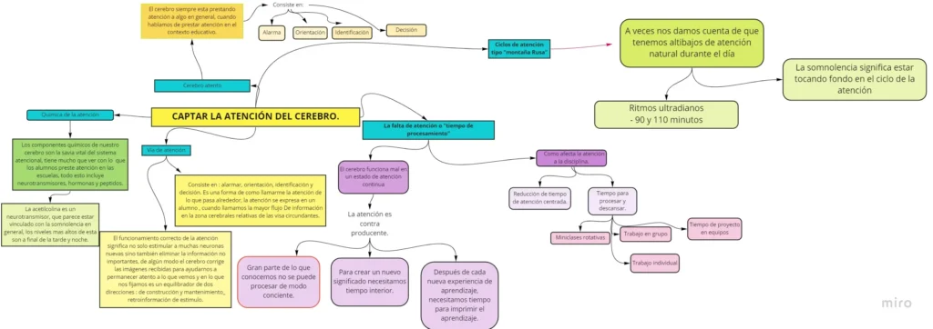
- Atención: La capacidad de concentrarse es crucial para el aprendizaje. Los sistemas de atención están distribuidos por todo el cerebro y se ven afectados por factores biológicos, químicos y genéticos.
- Memoria: La capacidad de codificar, almacenar y recuperar información. La memoria implica procesos complejos que pueden ser optimizados a través de diferentes estrategias.
- Emociones: Las emociones juegan un papel fundamental en el aprendizaje. Un ambiente positivo y motivador facilita la formación de conexiones neuronales.
- Neuroplasticidad: La capacidad del cerebro para cambiar y adaptarse a lo largo de la vida. Esta plasticidad permite el aprendizaje continuo y la adaptación a nuevas situaciones.
Principios de la Neuroeducación para una Enseñanza Efectiva
La neuroeducación se basa en principios clave que tutorialn la práctica educativa:
- Aprendizaje activo: Favorecer la participación activa del estudiante, promoviendo la exploración, la experimentación y la resolución de problemas.
- Motivación intrínseca: Crear un ambiente de aprendizaje estimulante y significativo que despierte el interés y la curiosidad del estudiante.
- Emoción y aprendizaje: Reconocer la importancia de las emociones en el proceso de aprendizaje. Un ambiente positivo y seguro facilita la consolidación de la información.
- Repetición espaciada: Reforzar el aprendizaje a través de la repetición de la información a intervalos regulares, mejorando la retención a largo plazo.
- Descanso y sueño: Priorizar el descanso y el sueño adecuados, ya que son esenciales para la consolidación de la memoria y el rendimiento cognitivo.
- Aprendizaje personalizado: Adaptar las estrategias de enseñanza a las necesidades y estilos de aprendizaje individuales de cada estudiante.
Estrategias Neuropedagógicas en el Aula
La aplicación de los principios de la neuroeducación se traduce en estrategias prácticas para el aula:
| Estrategia | Descripción | Beneficios |
|---|---|---|
| Gamificación | Incorporar elementos de juego en el proceso de aprendizaje. | Aumenta la motivación, la participación y la retención de información. |
| Aprendizaje basado en proyectos | Trabajar en proyectos que permitan la aplicación práctica de los conocimientos. | Desarrolla habilidades de resolución de problemas y trabajo en equipo. |
| Uso de las TIC | Incorporar las tecnologías de la información y la comunicación de manera adecuada. | Facilita el acceso a la información, la colaboración y la personalización del aprendizaje. |
| Enseñanza por descubrimiento | Guiar al estudiante para que descubra el conocimiento por sí mismo. | Promueve el pensamiento crítico y la comprensión profunda. |
| Metacognición | Fomentar la reflexión sobre los propios procesos de aprendizaje. | Mejora la autorregulación del aprendizaje y el rendimiento académico. |
Libros de Neuroeducación: Recursos para Profesores y Padres
Existen numerosos libros que exploran la neuroeducación y ofrecen herramientas prácticas para educadores y padres. Algunos títulos relevantes incluyen:
- "Educar con cerebro"
- "Neuroeducación: sólo se puede educar lo que se conoce"
- "El cerebro del niño explicado a los padres"
Estos libros brindan información valiosa sobre el funcionamiento del cerebro en el proceso de aprendizaje, y ofrecen estrategias para optimizar la enseñanza y el aprendizaje.
El Futuro de la Educación con la Neuroeducación
La neuroeducación ofrece una nueva perspectiva sobre la enseñanza y el aprendizaje, basada en una comprensión profunda del funcionamiento del cerebro. Al aplicar sus principios y estrategias, podemos crear entornos educativos más efectivos, que promuevan el desarrollo integral de los estudiantes y los preparen para los desafíos del siglo XXI.
La neuroeducación no es una fórmula mágica, sino una herramienta poderosa que, combinada con la experiencia y la pasión de los educadores, puede transformar la forma en que aprendemos y enseñamos.
Si quieres conocer otros artículos parecidos a Neuroeducación: libro, neurociencia y el impacto en el aprendizaje puedes visitar la categoría Libros y Librerías.
